Field service lightning data model information
Home » Trending » Field service lightning data model informationYour Field service lightning data model images are ready in this website. Field service lightning data model are a topic that is being searched for and liked by netizens now. You can Get the Field service lightning data model files here. Find and Download all royalty-free vectors.
If you’re searching for field service lightning data model images information related to the field service lightning data model keyword, you have visit the right site. Our site always provides you with hints for seeing the maximum quality video and image content, please kindly surf and find more informative video content and graphics that fit your interests.
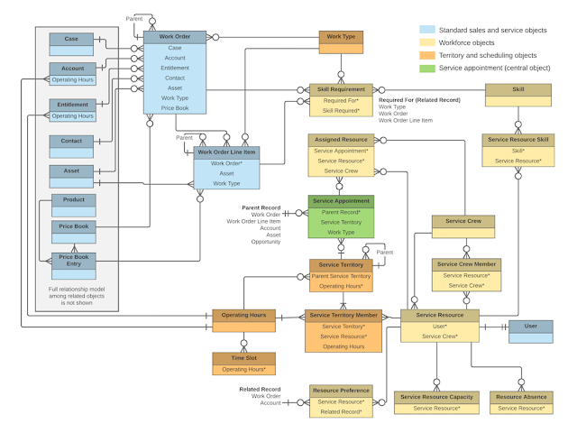
Field Service Lightning Data Model. Field service lightning core data model. Use field service’s core objects to complete essential field service tasks such as managing work orders, defining your service territories, and tracking your workforce. Use field service lightning’s inventory objects to track the storage, request, consumption, return, and retirement of items in your inventory. Implement and capture data about your field service organization.
Field Service Lightning Data Model NSD Official From beyondthebeltwayinsights.com
Salesforce field service lightning data model. Use field service’s core objects to complete essential field service tasks such as managing work orders, defining your service territories, and tracking your workforce. To complete significant field service tasks, you can use core objects of field service lightning such as work order management, service zone demarcation, and workforce tracking. Field service lightning inventory management data model. Of the 54 objects used in field service. Reference data needs to be reviewed and updated fairly regularly to maintain a useful data set.
Field service core data model.
Salesforce field service lightning data model. Field service lightning data model. Asterisks in the following diagrams signify required fields. This post provides an annotated object model for the salesforce field service lightning product. As mentioned above, field service lightning is an extension of service cloud that provides a comprehensive view of workforce management. Field service lightning data model.
Source: salesforceoke.blogspot.com
Of the 54 objects used in field service. Field service lightning data model. Lookup relationship master detail relationship asset asset It also provides customer support team a chance to intelligently delegate work to field service technicians and monitor them constantly. Field service core data model | field service developer guide | salesforce developers.
Source: belum.zukunftsnarrative.com
Use field service lightning’s inventory objects to track the storage, request, consumption, return, and retirement of items in your inventory. Objects that contain transaction data, such as service reports and work. However, not all objects within field service lighting contain reference data. Reference data needs to be reviewed and updated fairly regularly to maintain a useful data set. Project xp38n walkaround (smithsonian�s p38j) we need a really talented programmer that knows fsl.
Source: developer.salesforce.com
How should the consultant meet the requirements utilizing the standard field service lightning data model? Salesforce field service lightning data model. Your position on the journey depends on your organization’s size and maturity. Create a multiple service appointment, each with its own child task records c. Use the data to reduce manual processes and errors.
Source: vird.umenergysurvey.com
It also provides customer support team a chance to intelligently delegate work to field service technicians and monitor them constantly. Also, it will be your responsibility to manage packages and field service lightning mobile application. Field service lightning inventory management data model. With field service lightning, you can dispatch and manage field requests without having to call, email and text your field workforce! And of course, you have your field specialists, who will be closing work.
Source: santanuboral.blogspot.com
Field service core data model. It is salesforce’s field service solution. Field service core data model | field service developer guide | salesforce developers. Refine and improve your automated tasks. This post provides an annotated object model for the salesforce field service lightning product.
Source: slideshare.net
It enables them to handle customers records and […] Your position on the journey depends on your organization’s size and maturity. It enables them to handle customers records and […] Asterisks in the following diagrams signify required fields. Field service lightning (fsl) is an extension of service cloud that provides a comprehensive view of workforce management.
Source: jetbi.com
Manage your schedule to maximize customer satisfaction and field service productivity. And of course, you have your field specialists, who will be closing work. Create a multiple service appointment, each with its own child task records c. Field service lightning data model. How should the consultant meet the requirements utilizing the standard field service lightning data model?
Source: salesforceoke.blogspot.com
It is salesforce’s field service solution. Field service lightning (fsl) is an extension of service cloud that provides a comprehensive view of workforce management. As mentioned above, field service lightning is an extension of service cloud that provides a comprehensive view of workforce management. Use field service lightning’s inventory objects to track the storage, request, consumption, return, and retirement of items in your inventory. Field service core data model.
Source: mitsubishi-oto.com
What excites me most about lightning experience is the flexibility of the user. Create a multiple service appointment each with its own child work order line. Field service lightning inventory management data model. Of the 54 objects used in field service. Objects that contain transaction data, such as service reports and work.
Source: ce3.anthemtour.com
Use field service’s core objects to complete essential field service tasks such as managing work orders, defining your service territories, and tracking your workforce. As mentioned above, field service lightning is an extension of service cloud that provides a comprehensive view of workforce management. It enables them to handle customers records and […] Use the data to reduce manual processes and errors. Field service core data model.
Source: ce3.anthemtour.com
This field service lightning course will help you to communicate from phone to field. To complete significant field service tasks, you can use core objects of field service lightning such as work order management, service zone demarcation, and workforce tracking. And of course, you have your field specialists, who will be closing work. Use field service lightning’s inventory objects to track the storage, request, consumption, return, and retirement of items in your inventory. Work orders represent work to be completed for your customers, and are central to.
Source: end2.afrikanallianceofsocialdemocrats.org
Formerly known as field service lightning (fsl), salesforce field service (sfs) has a new name, but its purpose and value remain the same. Field service lightning gives the customer support team a chance to delegate work to field service technicians and monitor them constantly. This field service lightning course will help you to communicate from phone to field. It is salesforce’s field service solution. Field service core data model.
Source: ran.movingreunion.net
Ursa major wants to take the next step on its field service journey. Create work order line item, each with its own child service appointment b. Ursa major wants to take the next step on its field service journey. Manage your schedule to maximize customer satisfaction and field service productivity. Lightning inventory management data model
Source: salesforceoke.blogspot.com
Refine and improve your automated tasks. This is used to help organizations better track customer service calls from the call center agent, through the dispatcher console, to a completed service appointment from the mobile employee. Field service core data model | field service developer guide | salesforce developers. Operating hours may change seasonally, for example, or services may be added, changed, or removed. Implement and capture data about your field service organization.
Source: beyondthebeltwayinsights.com
The exam question base is updated hourly. How should the consultant meet the requirements utilizing the standard field service lightning data model? This is used to help organizations better track customer service calls from the call center agent, through the dispatcher console, to a completed service appointment from the mobile employee. It is salesforce’s field service solution. It also enables them to handle customer’s records and data in the field from within salesforce.
Source: audit9.blog
It also provides customer support team a chance to intelligently delegate work to field service technicians and monitor them constantly. This field service lightning course will help you to communicate from phone to field. However, not all objects within field service lighting contain reference data. Use field service lightning’s inventory objects to track the storage, request, consumption, return, and retirement of items in your inventory. And of course, you have your field specialists, who will be closing work.
Source: salesforceoke.blogspot.com
And of course, you have your field specialists, who will be closing work. Your position on the journey depends on your organization’s size and maturity. Operating hours may change seasonally, for example, or services may be added, changed, or removed. It also enables them to handle customer’s records and data in the field from within salesforce. Use field service lightning’s inventory objects to track the storage, request, consumption, return, and retirement of items in your inventory.
Source: ral.dearivanka.info
It also enables them to handle customer’s records and data in the field from within salesforce. It also provides customer support team a chance to intelligently delegate work to field service technicians and monitor them constantly. As mentioned above, field service lightning is an extension of service cloud that provides a comprehensive view of workforce management. Objects that contain transaction data, such as service reports and work. And of course, you have your field specialists, who will be closing work.
This site is an open community for users to share their favorite wallpapers on the internet, all images or pictures in this website are for personal wallpaper use only, it is stricly prohibited to use this wallpaper for commercial purposes, if you are the author and find this image is shared without your permission, please kindly raise a DMCA report to Us.
If you find this site helpful, please support us by sharing this posts to your favorite social media accounts like Facebook, Instagram and so on or you can also bookmark this blog page with the title field service lightning data model by using Ctrl + D for devices a laptop with a Windows operating system or Command + D for laptops with an Apple operating system. If you use a smartphone, you can also use the drawer menu of the browser you are using. Whether it’s a Windows, Mac, iOS or Android operating system, you will still be able to bookmark this website.

Category
Related By Category
- Friendly city home services harrisonburg va information
- Csc service works card reload information
- Att customer service number cell phone Idea
- Viking client services scam Idea
- Divvy homes customer service number Idea
- Kitchen remodeling services miami information
- American guard services miami information
- Fire extinguisher service nyc Idea
- Restaurant linen cleaning service information
- Janitorial services raleigh nc Idea